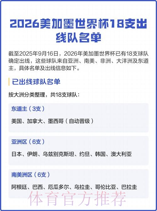
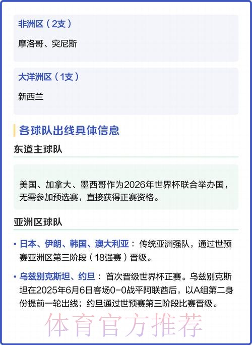
当外界把目光聚焦在“东道主”标签和“扩军赛制”这些宏观话题时,真正让加拿大球迷心跳加速的,其实是那份尚未公布、却已经在无数预测稿和球迷讨论中成形的2026美加墨世界杯加拿大球队名单。这不仅是一张参赛名单,更是加拿大足球多年积累的集中呈现,是从“冷门足球国”迈向“世界杯常客”的关键一步。很多人会从阿方索戴维斯这样的明星说起,但如果只看到闪光的名字,而忽略这份名单背后体系建设、青训路径和战术选择的复杂考量,就很难真正理解这支球队在世界杯上的可能性与上限。
从整体来看,加拿大之所以格外重视这份名单,是因为这将是一次几乎“零门槛”的主场亮相。自动获得参赛资格意味着教练组不用把精力耗在残酷的预选赛中,却也取消了一道自然的“筛子”,迫使他们在分析和选择时更加审慎:哪些人适合在主场高压气氛下出战,谁可以成为阵容深度中的关键棋子,谁则可能因为经验不足或体系不适而被放弃。围绕2026美加墨世界杯加拿大球队名单的争论,本质上就是在不断权衡经验与未来、战术多样性与阵容稳定性之间的微妙平衡。

在预想的名单框架中,中轴线是最不容动摇的部分。守门员位置上,教练更可能选择门线反应稳健且出球能力优秀的门将,以适应现代球队从后场组织、主动压上的战术趋势。中卫和后腰的选择则会围绕“抗压”和“阅读比赛能力”展开,毕竟主场作战时,加拿大不再只扮演防守反击的一方,而是更需要承担主动控球的职责。一名能够从后场发起进攻、在对手高强度逼抢下保持镇定的后腰,往往会成为名单中最“隐形”却极其重要的名字。这样的设定,也让许多国内联赛和欧洲中下游俱乐部中表现稳定、脚下技术扎实的中场球员,成为讨论名单时的“暗线主角。

最受关注的自然是锋线和边路。近几年,加拿大在边路爆点方面涌现出一批节奏快、冲击力强的球员,这直接改变了球队的进攻结构。阿方索戴维斯常被视为标志性存在,他从左后卫到边锋的多面性,让教练组在搭建名单和设计阵型时拥有极高的自由度。与此其他具备速度与盘带能力的边锋,也将因为可以与戴维斯形成联动,或者在他不在场时无缝接管边路任务,而获得入选2026美加墨世界杯加拿大球队名单的现实机会。锋线中锋则更看重支点和牵制能力,即便数据不耀眼,只要能在对抗中稳住后卫,为身后二线插上创造空间,也会被视作战术体系中不可或缺的角色。
如果说上述位置更多是技术能力与战术气质的综合考量,那么替补席上的人选,则几乎百分之百体现了“策略”二字。世界杯赛程密集,加拿大作为联合东道主,需要考虑的不是踢好一场,而是在短时间内保持整体状态。教练组在构想加拿大球队名单时,往往会有意识地保证每条线都有风格不同的替补:后卫中既有高空优势明显的大个中卫,也有回追速度快、可以客串边后卫的全能型球员;中场中既要有擅长拦截的“扫荡者”,也需要能在比分落后时,立刻改变比赛节奏的“节拍器”。这些看似不起眼的名单细节,往往决定了一支球队在淘汰赛是否还有“变招”的余地。
青训出身球员的崛起是这份未来名单中最值得书写的一条线索。过去十年,加拿大本土联赛与青训体系有了明显升级,多家俱乐部开始在U17、U20阶段投入更多资源,甚至通过与欧洲俱乐部建立合作,帮助天才球员更早接触高强度比赛环境。在这种背景下,很多出生于2003年前后、目前刚刚在职业舞台站稳脚跟的年轻人,很可能在2026年以23岁左右的黄金年龄,出现在2026美加墨世界杯加拿大球队名单之中。对于他们而言,这既是一次展示自我价值的舞台,也是加速成长的催化剂——不少历史案例表明,一届本土世界杯足以改变一位年轻球员的职业轨迹。
从战术角度看,这份名单背后隐藏的是加拿大对自身球队风格的重新定义。早期的加拿大更依赖快速反击和长传冲吊,但如今教练组已经开始在热身赛和洲际比赛中试验多种阵型:例如四后卫体系配合双后腰,让边后卫积极前插参与进攻;或通过三中卫加翼卫的配置,加强边路纵深与防守覆盖。名单的构成会直接反映这种战术多样性:能胜任多个位置的多面手极具价值,他们可以在不同对手、不同比赛阶段被“移动”到最合适的战术功能位上。正因如此,具备边锋和翼卫双属性的球员,往往获得更多呼声,这种自然的名单趋势,折射的是教练组对大赛不确定性的预判。

在讨论名单构架时,经验丰富的老将与状态上升的新人之间的博弈也是焦点之一。世界杯主场作战会带来巨大期待和心理压力,教练组很难忽视那些有过世界杯、奥运会或洲际杯赛事经验的老将,他们在更衣室和训练场的存在,对年轻球员有天然的稳定作用。如果名单中过度依赖资历,而忽视了竞技状态,就可能在面对节奏更快、压迫更强的对手时暴露短板。更现实的方案是通过细致的数据和长期观察,为关键位置配备“一老一少”甚至“两老一少”的组合,用经验与冲劲在同一个位置上形成互补。这种布局,会让加拿大球队名单在纸面上看似不惊艳,但实际运行中极具韧性。
可以参考的案例之一,是以往几届世界杯中同为“新兴足球力量”的亚洲和非洲球队。一些球队在主场或洲际赛事中选择大胆扶正年轻核心,将老将压缩在替补席;也有球队坚持以老将为骨架,只给青年才俊有限空间。从结果来看,两种策略各有利弊:前者可以带来惊喜,但在处于逆境时,球队心理容易崩盘;后者稳定却缺乏上限,很难在关键时刻创造意外。加拿大需要在这两种极端之间找到平衡点,而2026美加墨世界杯加拿大球队名单,正是这种平衡的具象体现。教练团队必须考虑的不只是当前阵容的战斗力,还有未来四到八年内,这批球员能否继续支撑加拿大在国际赛场保持竞争力。
另外一个不容忽视的维度,是“多元文化背景”对名单的影响。加拿大长期作为移民国家,许多球员拥有双重甚至三重国籍选择权,这意味着足协在争取和留住人才方面,需要更具前瞻性。一个在青训阶段就被欧洲俱乐部看中的球员,很可能同时受到其他国家足协的关注。如何通过国家队定位、出场机会和长期职业规划,让这些球员选择为加拿大出战,是名单背后的一场“无形战役”。一旦这些成长于多元文化环境、接受过国际化训练的球员被成功纳入体系,便会显著提升加拿大球队名单在技战术层面的上限,也让球队在大赛中具备更多国际经验和不同风格的融合优势。
从球迷和媒体的视角看,这份名单还有一个更具情感的面向。很多人记得加拿大早年在世界杯赛场上的短暂身影,也记得过去很长一段时间里,国家队长期在世界足坛边缘徘徊的现实。如今,当“主场世界杯”成为现实,讨论每一个可能入选的人选,关注每一场热身赛的表现,已经成为球迷文化的一部分。哪位老将是否值得最后一届冲刺,哪位从小在多伦多、温哥华球场长大的少年前锋会不会赶上大名单,这些看似琐碎的话题,串联起来的却是整个国家对足球运动逐渐升温的热情和对未来的想象。可以预见,当最终的2026美加墨世界杯加拿大球队名单正式公布时,它将在加拿大国内激起的讨论,不会亚于任何一场正式比赛。







